欢迎光临北京消防检测公司!
服务预约
-
网站地图
第三方消防检测
400-0346-119
010-57113119
首页
消防检测
灭火器检测
消防维保
工程案例
消防资讯
关于我们
消防检测
第三方消防检测机构出的报告叫什么
年会活动消电检测找谁出
车间厂房消防第三方检测费用
中石油加油站消电检查内容
北京国际科技会展中心消电检测
灭火器年检
七氟丙烷气体灭火系统检测内容有哪
ZQ4.2-70七氟丙烷气体灭火系统可以
为什么ig541气体灭火系统需要定期
灭火器配件检验应该检查哪些?
如何检查并使用干粉灭火器
消防维保
发挥消防维保单位建筑消防设施
消防设备维保维修保养方法哪些
市场消防维保,消防维保业务
海淀东升某大厦排烟口消防维保
民用建筑消防设施消防维保
联系我们
联系人:郭经理
传真:010-69552656
电话:400-0346-119
电话:010-57113119
邮箱:506665119@qq.com
地址:北京通州区新华北路117号
灭火器检测
位置:
首页
>
灭火器检测
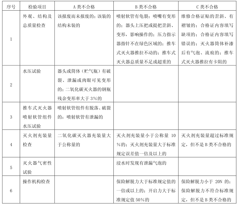
灭火器检验不合格分类表
来源:
北京消防维保
时间:2020-01-09 10:30:10
灭火器检验不合格分类表 :
灭火器检验是消防维保工作中的重要部分,执行消防维保时一定要对灭火器进行巡检。
北京消防检测区域
东城区消防检测
西城区消防检测
海淀区消防检测
朝阳区消防检测
丰台区消防检测
门头沟消防检测
石景山消防检测
房山区消防检测
通州区消防检测
顺义区消防检测
昌平区消防检测
大兴区消防检测
怀柔区消防检测
平谷区消防检测
延庆区消防检测
密云区消防检测
亦庄经开区消防检测
map